欧美黑人巨大videos精品_欧美黑人巨大xxxxx_欧美黑人乱大交_欧美黑人乱大交_欧美黑人牲交videossexeso_欧美黑人添添高潮a片www_欧美黑人添添高潮a片www_欧美黑人性暴力猛交喷水黑人巨大

2金3银2铜,学校在第七届浙江省大学生乡村振兴创意大赛再创佳绩

来源:招生就业处(创业学院)发布时间:2024-11-25浏览次数:10

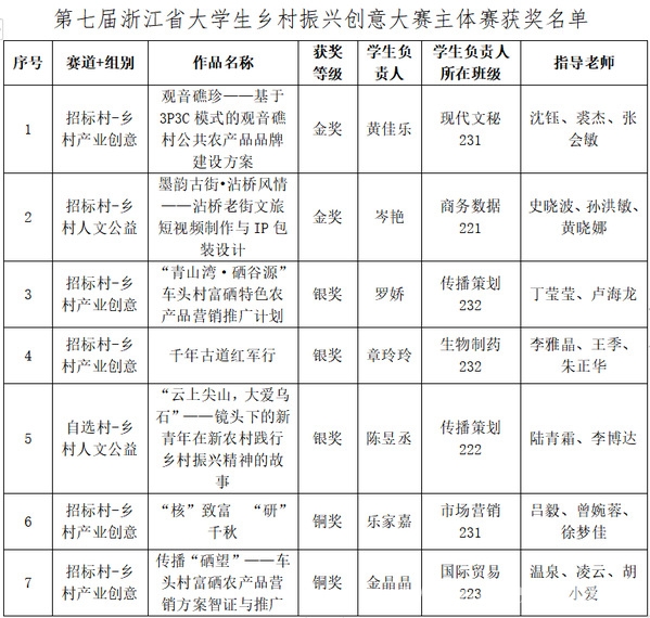
11月22日,“建行裕农通杯”第七届浙江省大学生乡村振兴创意大赛闭幕式在浙江同济科技职业学院举行。学校荣获金奖2项、银奖3项、铜奖2项,实现本项赛事获奖数量又一新的突破。

本届大赛由浙江省教育厅、浙江省农业农村厅、浙江省乡村振兴局、浙江省文化广电和旅游厅共同指导,浙江省大学生科技竞赛委员会主办,浙江同济科技职业学院承办,中国建设银行浙江省分行为特别支持单位,浙江财经大学为秘书处单位。大赛秉持“乡村出题、高校答题、真题真做、成果落地”的宗旨,鼓励青年学子们深入乡村,以智慧和汗水助力乡村振兴。其中,主体赛分为乡村产业创意、乡村规划设计、乡村人文公益、未来农业科技四个赛道,设有招标村和自选村。大赛共有88所高校、1563支团队报名参赛。经专家评审,共评出金奖157项、银奖234项、铜奖391项。

决赛中,学校入围省级决赛的5支参赛团队与本科院校学子同场竞技,充分展现出高职院校参赛选手的技能实战水平,给在场评委们留下深刻印象。经过激烈角逐,《观音礁珍——基于3P3C模式的观音礁村公共农产品品牌建设方案》等两个团队喜获金奖,《“青山湾·硒谷源”车头村富硒特色农产品营销推广计划》等3个团队喜获银奖。选手们纷纷表示,通过参加乡村振兴创意大赛,真正地走进乡村开展实践,将所学专业知识和技能转化为振兴乡村的创意作品去落地实施收获非常大。

学校自今年5月启动该项赛事以来,历时7个多月,从动员到备赛、打磨,得到了相关职能部门和各学院的积极响应与大力支持,尤其是与学生处、团委开展的暑期社会实践活动联动,设立“投身乡村振兴战略实施”专项主题活动,推动师生团队深入一线,开展调研、实践、体验、考察、交流等实践活动,理实结合、专创融合,从社会实践中提高参赛团队作品质量。备赛期间,学校积极动员第一批、第二批大学生创新创业教育教师团队组队参赛,并依托“菁茂计划”大学生创新创业能力提升项目举办大赛专题讲座和一对一专家辅导,分阶段、分类别、分赛道进行项目指导,不断提升参赛项目质量和水平。


欧美黑人巨大videos精品_欧美黑人巨大xxxxx_欧美黑人乱大交_欧美黑人乱大交_欧美黑人牲交videossexeso_欧美黑人添添高潮a片www_欧美黑人添添高潮a片www_欧美黑人性暴力猛交喷水黑人巨大